欢迎来到黎川府业委会

共建美好社区,从参与开始

在线投票

参与社区重要事项的决策,表达您的意见。

登录后参与
意见反馈

提出您的建议和诉求,共同改善社区环境。

登录后反馈
处理进度

查看您的反馈处理进度,了解问题解决情况。

登录后查看
社区聊天

与邻居实时交流,分享社区生活。

登录后聊天

业委动态

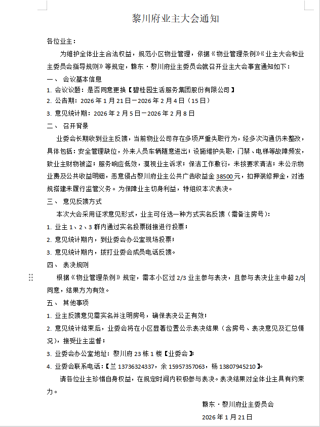
各位业主:
为维护全体业主合法权益,规范小区物业管理,依据《物业管理条例》《业主大会和业主委员会指导规则》等规定,赣东·黎川府业主委员会就召开业主大会事宜通知如下:
一、会议基本信息
1.会议议题:是否同意更换【碧桂园生活服务集团股份有限公司】
2.公告期:2026年1月21日-2026年2月4日(15日)
3.意见统计期:2026年2月5日-2026年2月8日
二、召开背景
业委会...

发布人: 盛志刚
2026-01-21

2025年11月10日下午14:20左右,巡查生活用水泵房情况,附件查看泵房卫生情况...

发布人: 盛志刚
2025-11-10

最新投票

是否同意更换【碧桂园生活服务集团股份有限公司】

业委会长期收到业主反馈,当前物业公司存在多项严重失职行为,经多次沟通仍未整改具体包括:安全管理缺位,外来人员车辆随意进出;设施维护失职,门禁、电梯等故障频发致业主财物被盗;服务响应低效,漠视业主诉求;保洁工作敷衍,未按要求清洁;未公示物业费及公共收益明细,恶意侵占黎川府业主公共广告收益金38500元,扣押装修押金,对违规搭建未履行监管义务。为保障业主切身利益,特组织本次表决。

同意更换物业2 票 (100%)
反对更换物业0 票 (0%)
放弃投票0 票 (0%)
剩余 62 天 2 小时
有效期至: 2026-03-28 04:56:00

最新反馈

最新招聘

查看全部 (3)
2
兼职

2

薪资: 3000元/月

联系方式:

13838389438

盛志刚2025-10-09
3
实习

3

薪资: 3000元/月

联系方式:

13838389438

盛志刚2025-10-09

房屋交易

查看全部 (3)
黎川府38栋1单元301出售
出售

毛坯,三室一厅一厨两卫,房间采光好。

价格: 总价120万

面积: 132平

2张图片
盛志刚2025-10-09
1
出售

暂无图片

1

价格: 22222

面积: 132平

盛志刚2025-10-09